长宁区举办第二届社会组织创新创业大赛 发布时间:2024-09-20

9月20日,“益动长宁·筑梦启航”第二届长宁区社会组织创新创业大赛拉开帷幕。长宁区各领域社会组织的青年骨干们以鲜明的主题与富有感染力的讲述表现青年一代能担当、善创新的青春风采,彰显了长宁公益事业蓬勃向上的生命力。


近年来,随着长宁公益事业的蓬勃发展和社会组织的活力迸发,长宁社会组织在服务国家战略、参与社会治理、支持民生事业等方面的作用不断凸显。今年,为进一步鼓励支持社会组织和社会力量创新创业,培育具有社会责任感和崇高思想品格的新时代青年人才,长宁区民政局(区社会组织管理局)、长宁团区委在2023年培养计划的基础上,持续通过人才赋能营、专家实操坊、公益创业大赛等多种形式,构建社会组织青年人才高地,助力长宁经济社会高质量发展。





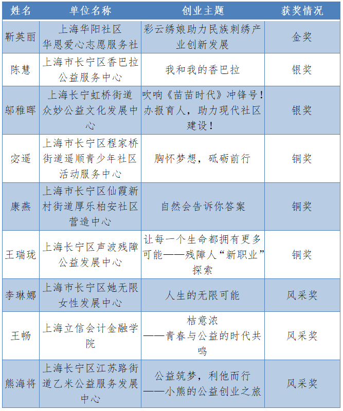
从扶贫助困到弱势群体关爱,从文化教育到促进社会创新,社会组织出现在社会需要的各处。从一张绣花片走向14个民族刺绣合作社,上海华阳社区华恩爱心志愿服务社探索出一条非遗与帮扶相结合的实践路径,解决云南绣娘“家门口就业”问题;上海长宁区声波残障公益发展中心从残障就业供需两端发力,以“选人育人”和“选岗改岗”的方式,完善残障者就业支持全流程服务,让每一个生命都拥有更多可能;上海市长宁区香巴拉公益服务中心致力于改善边远贫困地区的教育状况,围绕学校、家庭和社会教育三个维度,为云南孩子们提供全方位的教育资源和陪伴成长;上海长宁虹桥街道众妙公益文化发展中心的《苗苗时代》期刊,以培育社区小记者为支点,激发基层活力,撬动社会资源共同投入社区治理,开拓现代社区建设的新视角。






最终,经过专家评审和长宁区各街镇社会组织服务中心、赋能营学员等群体的共同投票,来自上海华阳社区华恩爱心志愿服务社的《彩云绣娘助力民族刺绣产业创新发展》项目脱颖而出,荣获第二届社会组织创新创业大赛金奖。同时,为鼓励青年人才培养创新思维和探索精神,大赛现场向金奖、银奖的获得者授予“创新先锋”称号,以更好发挥示范标杆作用,在社会组织平台上展现青春作为。


获奖名单



本次大赛搭建了一个社会组织合作交流、共创共赢的平台,充分展示了长宁社会组织青年在服务国家重要战略、服务提高城市治理现代化水平、服务民生保障等领域的创新实践和突出成果。接下来,区民政局(区社会组织管理局)将以大赛为契机,进一步为公益创业青年持续赋能,助力社会组织创新成长。



图片来源于区民政局

撰稿:谭奕茂

编辑:程   前

责编:颜文彬

*转载请注明来源于“上海长宁”