九九重阳节即将来临,一大波敬老活动等您来 发布时间:2024-10-09

九九话重阳,“敬老月”来临之际,长宁区各街镇围绕辖区老年人的需求,开展200余场为老服务、科普宣传、文艺展演、趣味竞赛、敬老慰问等系列活动,感兴趣的老年朋友们可咨询街镇具体活动时间、地点和参与方式。


新华路街道



敬老游园会、主题演出、便民集市……本月,在新华路街道各社区为老服务点位,敬老活动丰富多彩!


江苏路街道



测血糖、免费理发、小家电维修、视力检查……江苏路街道将便民服务送上长者们的家门口,让长者们安享健康晚年。


华阳路街道



坐上20路公交开启城市观光、参加沙龙学习舒缓压力、体验非遗手作……华阳路街道带领长者们感受多样文化魅力,丰富业余生活。


周家桥街道



美食节、养生小课堂、科普宣传……周家桥街道的多个为老服务点,围绕老年人的重点需求提供具有针对性的服务,帮助老年人促进身体健康、学习养老知识。


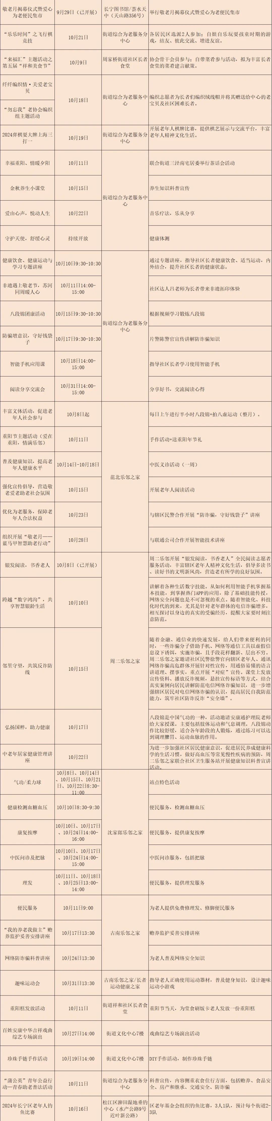
天山路街道



睦邻文化节、便民服务、专场演出……在天山路街道,70余场敬老活动涵盖文艺娱乐、健身锻炼、科普知识等多种内容,精彩纷呈不可错过!


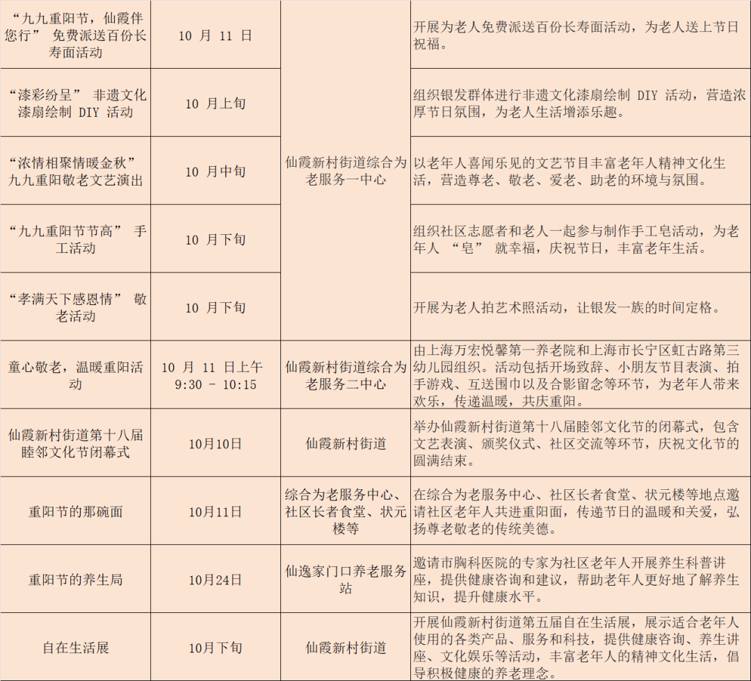
仙霞新村街道



送长寿面、拍艺术照、做手工……仙霞新村街道场场好玩又有趣的敬老活动即将登陆,让长者们感受别样欢乐。


虹桥街道



预防老年认知障碍、医疗养生讲座、手工DIY……在虹桥综合为老服务中心及分中心,长者们可以参与益智活动、身体锻炼等多种形式的认知训练,还有各类文娱活动趣味多多!


程家桥街道



为老服务送上家门口,还有新开业的养老服务站惊喜连连!程家桥街道发动各居民区为老年人提供服务,结合家门口养老服务站,多重活动送到家。


北新泾街道




科普展览、便民集市、健康服务进社区……北新泾街道联动不同企业及机构,为长者们带来各类养老服务,送上全方位关爱。


新泾镇



敬老月活动期间,新泾镇将开展50余场敬老活动。从生活服务到文艺娱乐,从宣传讲座到趣味活动,长者们可在不同形式的活动中收获实用而有趣的体验。



资料来源于区民政局

撰稿:谭奕茂

编辑:程   前

责编:高   琴

*转载请注明来源于“上海长宁”