首家!这一社区卫生服务中心开通医保商保直赔服务 发布时间:2025-09-05 信息来源:上海长宁
日前,程家桥街道社区卫生服务中心开通医保商保直赔服务,这也是上海市第一家开通该服务的社区卫生中心。
今后,在程家桥街道社区卫生服务中心就医的患者,在完成商保直赔授权后进行结算时,系统将自动完成医疗费用的“医保+商保+自付”的一站式实时结算,无需进行事后商保报销。
上午时分,程家桥街道社区卫生服务中心内,市民刘女士接受了口腔治疗,在收费窗口付费时被提醒可以开通医保商保直赔服务。
在医院工作人员的指导下,刘女士扫描二维码,并在“随身办”App完成了授权。支付费用后,陈女士发现除了自费和医保支付部分外,还有342元可由商保直接赔付。
“免材料、免申请、快审核,在‘家门口’的社区医院就能直接使用商业保险秒结算,这真是太方便了。”从完成授权到支付成功,且顺利实现商保直赔,仅用了不到一分钟,这让陈女士心生喜悦。
程家桥街道社区卫生服务中心主任沈晔介绍,拥有直赔服务的商业保险的患者在申请直赔服务后,系统会自动审核诊疗数据,无需事后提交纸质理赔申请。最终,医保与商保结算将同步完成,赔款直接抵扣医疗费用,真正实现了“一站式结算+全流程管理”,让“数据跑路”代替“患者跑腿”。
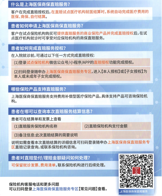
医保商保直赔攻略
步骤一:便捷预授权
就诊前,通过“随申办”App完成商保直赔授权,为结算开通“绿色通道”。

步骤二:“医保+商保”同步结算,明细清晰无负担
就诊时,系统即时完成医保报销与商保赔付结算,结算单清晰列明各项费用明细。
上海医保商报直赔服务流程操作指南
上海医保商报直赔服务流程常见问题
部分图片来源于程家桥街道社区卫生服务中心
撰稿/摄影:赵 立
编辑:陈 莎
责编:王 博
*转载请注明来源于“上海长宁”