@长宁姐妹们,这些暖心的“她”活动邀你来参加 发布时间:2026-03-03 信息来源:上海长宁
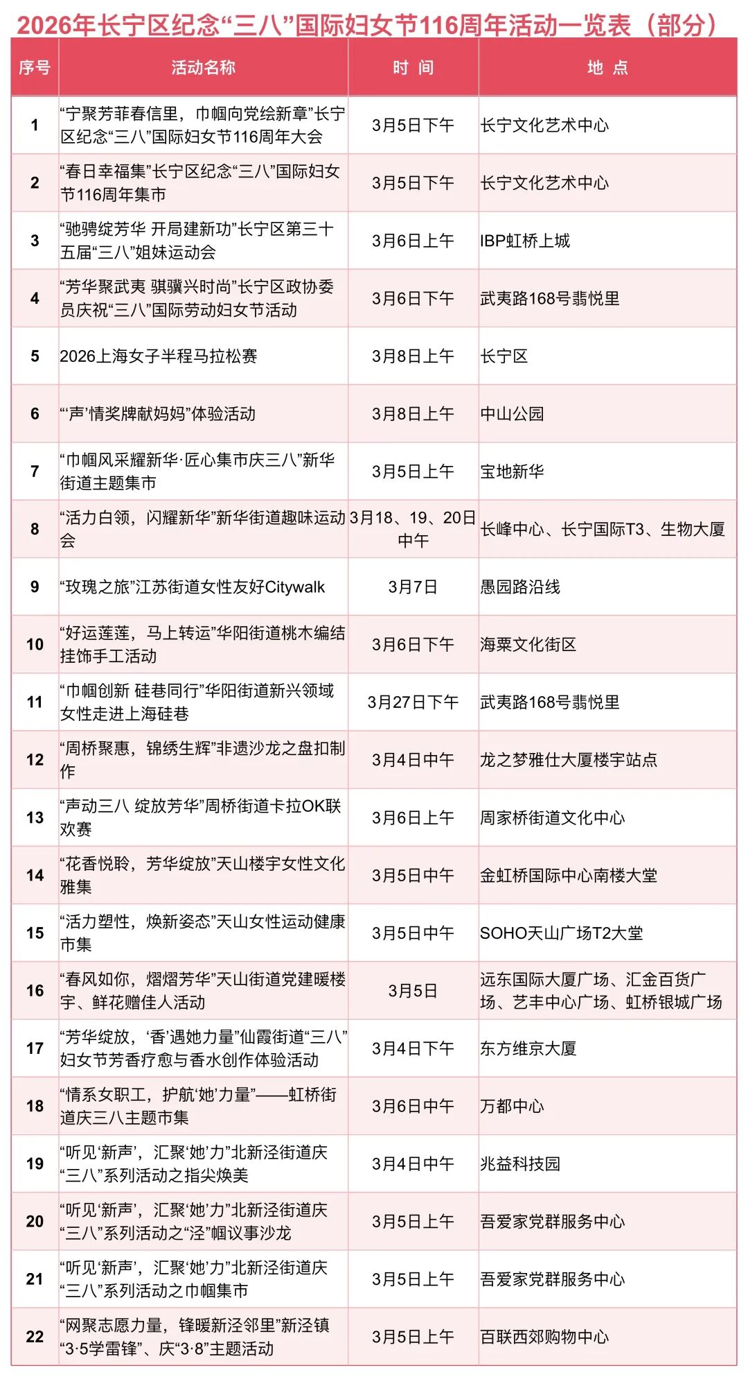
春风送暖,芳华绽放,我们即将迎来第116个“三八”国际妇女节。为致敬每一位闪闪发光的女性,长宁区精心策划了一系列形式多样、内容丰富的主题活动,从盛大集会到趣味运动,从非遗手作到城市漫步,从暖心市集到特色体验,覆盖全区各街镇、各场景,邀全区女性朋友们共赴这场春日之约,在欢声笑语中感受节日美好,在互动体验中凝聚巾帼力量。

报名以上活动需联系主办单位
部分资料来源于区妇联
记者/制图:甘力心
编辑:史焕焕
责编:高 琴
*转载请注明来源于“上海长宁”